
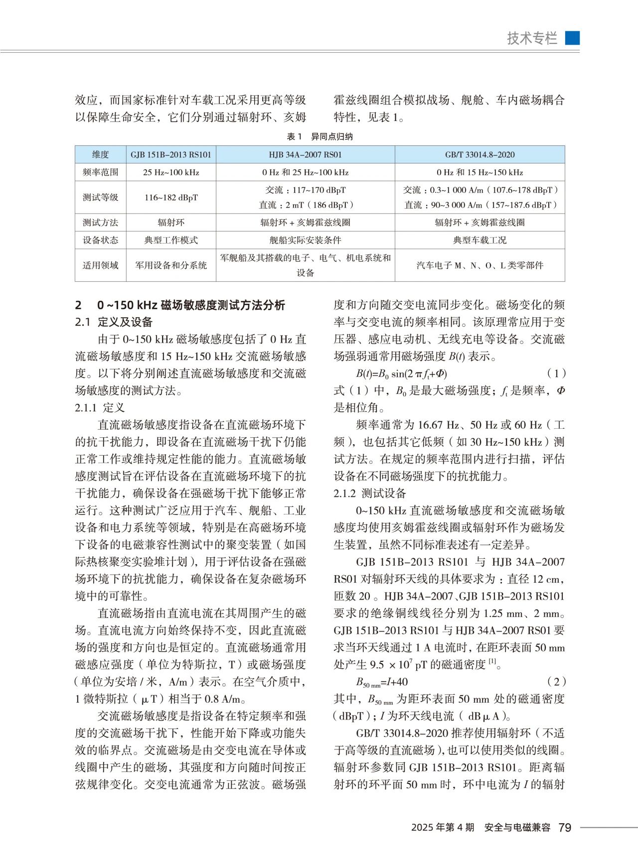
近日,業界權威期刊《安全與電磁兼容》2025年第04期發表文章《0~150 kHz 磁場敏感度測試與亥姆霍茲線圈應用》,文中詳細介紹的測試設備正是由3CTEST專業生產的亥姆霍茲線圈系統。
關于《安全與電磁兼容》期刊
《安全與電磁兼容》是中國唯一一本專注于電子產品安全與電磁兼容性研究的專業期刊,創刊于1989年,由中華人民共和國工業和信息化部主管、中國電子技術標準化研究院主辦的國際性學術期刊。
該期刊為雙月刊,設有電磁干擾抑制技術、專題研究、EMC論壇、測試與測量、EMC教室、移動通訊與電磁輻射、標準與應用等欄目。

專業線圈技術助力磁場敏感度測試
在《0~150 kHz 磁場敏感度測試與亥姆霍茲線圈應用》一文中,研究人員詳細介紹了3CTEST生產的亥姆霍茲線圈在該頻率磁場敏感度測試中的應用。
以下是該文章全文:






3CTEST始終致力于為電磁兼容領域提供高性能、高可靠性的測試解決方案。
3CTEST的亥姆霍茲線圈產品能夠得到《安全與電磁兼容》這類權威期刊的認可,并應用于重要的研究成果中,充分體現了我司的技術實力和專業水平。未來,我們將繼續為客戶提供更優質的產品和服務,為推動中國電磁兼容技術發展貢獻力量。